新特教法下學前融合教育的資源配置困境與可行性策略
全教總幼委會副主委 陳韻如

小晴老師班上有一位持有發展遲緩證明的幼兒,需要協助送鑑定安置取得特生身分。送件前需先進行長達2個月觀察紀錄,擬定策略進行介入,觀察成效,並與家長溝通簽下同意書。然而,小晴老師同時還要兼顧全班二十多位幼兒的學習與安全,常在一邊帶領全班幼兒活動時,又得同時進行觀察、實施介入策略、進行介入後紀錄和留意該名幼兒是否需要即時支持。光送件就程序繁瑣,其餘再行申請的特教資源,例如特教助理員、巡迴輔導與專業團隊……等都讓小晴老師更加分身乏術。提出申請後,還需視教育局處審核是否通過,經常忙到頭昏眼花、焦頭爛額,孩子還不一定申請到資源。申請到資源後,要忙的事更多,人力資源經常無法到位,只有更忙更無助。
上述小晴老師的狀況是《特殊教育法》(以下簡稱《特教法》)於2023 年為落實人權公約精神及營造友善融合教育環境大幅修訂後的幼兒園現況。本文想要探究特教法修法之後的改變,提醒幼兒園老師與家長需要更重視的部份、幼兒園老師與家長新增的承擔與挑戰、試圖提出倡議與訴求、以提升學前融合教育的可行性,盼能確實協助到幼教現場與提升幼兒園特生的權益。
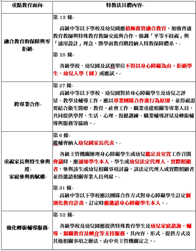
一、特教法修訂後的重點教育面向
新特教法強調「以需求為導向」,保障特生在最少限制環境(LRE, Least Restrictive Environment)中接受教育的權利。

二、幼兒園老師、家長的新承擔與挑戰
新法雖然保障了特生的權益,但也將壓力與責任推向了執行面的核心——幼兒園老師。
(一)幼兒園老師(普師)的新挑戰
普師在融合教育中的角色,已從單純的「班級經營者」轉變為「特教策略擬定與執行者」。
1.專業知能的深化與應用
普師不僅需要具備幼教專業,更要習得特教知能,並將其融入每日的課程與活動中。
(1)課程調整能力:學習如何針對同一主題,設計不同難度或表現方式的活動,以符合個別特生的學習模式。
(2)行為功能分析與介入:採用行為功能分析法,觀察、記錄並了解特生行為背後的原因,並能使用正向行為支持(PBS)進行介入,協助特生學習。
2.跨專業合作與行政負荷增加
新法強調跨專業合作,普師必須承擔起溝通協調的樞紐。
(1)IEP的執行與記錄:老師需花費大量課餘時間,將特生每天的學習狀況、目標達成度、行為事件等詳實記錄,並定期與巡輔老師、治療師、家長進行會議和策略調整。
(2)特教落實者:負責將治療師(如語言、職能等)提出的專業建議,與其他教保人員溝通並落實執
行建議內容。
(3)接受特教評鑑:增加了每4年需接受一次的特教評鑑工作。
(4)特生權益保障者:依據特教法第20條,幼兒之法定代理人或實際照顧者不同意進行鑑定安置程序
時,幼兒園及高級中等以下學校應通報主管機關。主管機關為保障身心障礙學生及幼兒學習權益,必
要時得要求幼兒之法定代理人或實際照顧者配合鑑定、安置及特殊教育相關服務。
(二)特殊幼兒家長的新承擔
新法將家長視為特教服務團隊的核心夥伴,其責任不再止於配合,而是延伸至參與決策與執行。
1. 積極參與 IEP 決策與共同努力之責
家長不再只是被動簽收 IEP 文件,而是必須主動提供孩子的發展現況、家庭需求與生活習慣,以協助制定務實的目標。家長同時承擔起共同努力的責任。
2.轉銜服務的規劃與執行
新法強化轉銜,要求家長必須更早思考孩子在學前階段結束後的銜接選擇(國小安置、持續療育等),並積極參與轉銜會議,確保服務不中斷。
3.特生接受服務的配合者
主管機關為保障身心障礙學生及幼兒學習權益,必要時得要求幼兒之法定代理人或實際照顧者配合鑑定、安置及特殊教育相關服務。
三、提升學前融合教育的可行性建議
特教法崇高的目標,需要務實的實踐。要讓新法精神真正落實,需要從資源、人力、法規細節進行精準的修正。從法制面來看,新《特教法》是巨大的進步;然而,從幼兒園現場的實務執行性來看,幼兒園老師面臨著極大的承擔與難以實踐的嚴峻挑戰。以下提供建議,盼能協助提升學前融合教育的可行性。
(一) 解決人力與資源嚴重短缺困境
1. 特助員時數與經費確實到位:
新法要求提供特教助理員,但經費核撥不足,人力遠跟不上需求。特生若缺乏助理員支持,普師不僅難以執行個別化教學,更可能因應對特生情緒行為而排擠了普通幼兒的受教時間,影響整個班級的學習權益,最終導致普師身心俱疲。這將使融合教育的理念在缺乏足夠人力的支撐下,淪為「假融合」。
2.善用學前巡輔教師專業知能:
學前巡迴輔導老師具有學前特教專業知能,應彈性扮演多重角色,應視特生需求調整協助方案,直接示範教學、現場諮詢協助、協同教學……等都是教學策略。建議規劃巡輔老師分日駐校教學,可參考日本作法,以踩泥巴協會幼兒園為例,特生與普生分別隸屬於不同機構,分屬不同專業教師的班級,但普通幼兒和特殊幼兒共同上課,特教老師和普幼老師協同教學,用專業一起協助孩子成長,是讓特生獲得更多支持的方式。在臺灣雖然讓特生就讀普幼班級,讓普幼老師主責普生和特生的學習,造成普幼老師極大的壓力與困境,但如何減輕普幼老師困境與確實協助到特生變得很重要,學前巡輔老師在駐校時間成為協同教學的夥伴,非單純諮詢服務,是否更能確實協助到特殊需求的孩子。
3.專業團隊入校服務的效益提升:
現況困境是跨專業服務治療師的排班、入校時間常與幼兒園常規作息衝突,也無法配合上特生的各項會議,服務次數也很少,對於特生服務成效並不佳。建議在《特教法》相關子法中,更有效的規範專業團隊的服務運用方式,使配合得上特教法期待的合作方式。
(二) 實務導向的特教培訓,讓幼兒園老師專業成長更具成效
普師的特教知能培訓多為時數要求,缺乏深度與實用性,幼兒園特生類型多元(如自閉症、ADHD、發展遲緩),普師很難在有限的訓練內掌握所有障礙類別的專業介入技巧。普師的在職特教研習應從實務化的模組課程進行學習或練習,更能實際運用在班上協助特生。
(三) 簡化行政系統作業
研發更簡潔、標準化的特教通報網系統,減少普師在文書上的耗時。將重點從「文件完整度」轉向「策略有效性」。
(四)強化家長教育與支持網絡
幼兒園應在親師家長座談會時,進行相關融合教育之說明,協助普生家長理解融合的價值。同時,為特生家長提供系統化的親職教育資源,讓家長有能力與老師保持高度一致性的策略。
綜上,2023年《特殊教育法》的修訂,是學前教育人權保障的一大里程碑,讓特殊需求幼兒的協助更具體與明確。。然而,現階段的困境在於「法律要求已到位,但執行資源未到位」。許多新的責任都壓在幼兒園教保服務人員身上,若不從根本上解決人力、經費與專業知能的困境,融合教育的理想將無法在幼兒園的日常中持續發光,反而可能讓老師陷入疲憊,讓特生成為「被隔離在普通班中的孤兒」。
只有當政府、行政單位、學校、老師與家長,共同承擔起資源投入與健全制度的責任,如上述建議讓特助員、巡輔教師和專業團隊成為普師的教學合作搭檔,普師不再孤立無援,也讓家長成為真正的教育夥伴,行政系統簡化,把老師確實還給學生,學前融合教育才能真正變得可行,並成為所有幼兒共學、共榮的理想學習環境。
